Powering Real-Time Multiplayer Games on AWS: From Chaos to a Managed Backbone
Real-time multiplayer games are unforgiving.
Players don’t care for your flashy server hardware and state of the art network infrastructure, they care about quick response matches, fair competition, and smooth gameplay. When that breaks, they don’t blame latency graphs; they blame the game.
At TO THE NEW, we’ve seen this pattern repeatedly: studios that treat backend infrastructure as an afterthought struggle with scale, stability, and cost.
Studios that do keep infrastructure as a first class citizen and leverage managed services like Amazon GameLift ship faster, sleep better, and spend more time building great gameplay instead of firefighting servers.
This blog is not about adding fancy buzzwords to your architecture.
It’s about what it practically takes to run real-time multiplayer games on AWS, and how using GameLift turns a messy DevOps problem into a predictable platform you can build on.
The Reality of Multiplayer Game Backends
Every successful multiplayer title, whether it’s a 5v5 arena, 11v11 soccer match, or a battle royale, needs a few non‑negotiable building blocks:
Matchmaking that feels fair
Players won’t stick around if they’re matched against the wrong opponents. A real system has to consider:
- Skill level (ELO / ranking)
- Latency and player region
- Team composition (1v1, 5v5, 11v11, squads)
- Time in queue so players don’t wait forever
Authoritative game servers
Somebody has to be “the source of truth” for:
- Player movement and physics
- Valid actions and rules
- Scoring and win conditions
- Cheat prevention and sanity checks
If the server isn’t authoritative, exploits and cheating show up sooner than you expect.
Game sessions with a lifecycle
Every match moves through:
- Start (session allocation, players join)
- Active play (state updates, events, timers)
- End (results, rewards, stats)
- Cleanup (resources freed, data written back)
Without explicit handling of this lifecycle, you end up with ghost sessions or leaked capacity.
Fleet scaling that respects reality
Player demand is spiky:
- Peaks during evenings, weekends, and events
- Lulls during off‑hours or between seasons
Your infrastructure has to scale up quickly when a new season drops, scale down aggressively to control cost and handle tournaments and regional spikes without manual intervention
Persistent player data and live ops backend
Winning games are not just matches; they’re ecosystems. You need:
- Player profiles and progression
- Match history and stats
- Rankings and leaderboards
- Virtual inventory and currency
- APIs for events, rewards, and live operations
Security and resilience baked in
Real players bring real attackers:
- DDoS mitigation
- Protection for APIs and control planes
- Hardened game servers and minimal attack surface
Without a managed platform, all of this becomes a long, never‑ending engineering project before your first real player even logs in.
GameLift: Turning Infrastructure into a Service Instead of a Problem
If you try to run everything manually on EC2, here’s what your team must build and maintain:
- Server fleet provisioning and lifecycle
- Autoscaling logic based on concurrent sessions
- Custom matchmaking engine and queues
- Session placement and backfill logic
- Deployment pipelines for every new game server build
- Health checks and replacement of bad instances
- Multi‑region setup for global latencies
- Protection against volumetric attacks
- Monitoring, alerting, and dashboards
That’s a full product in itself – before you’ve shipped a single new game mode.
GameLift changes the baseline:
A simple analogy we use with stakeholders:
Running your own dedicated server fleet is like building stadiums in every city. GameLift is renting perfectly maintained stadiums on demand, you bring the game and the players.
You focus on match design, balance, and player experience.
GameLift handles the orchestration, capacity, and reliability behind the scenes.
How AWS Maps to Real-World Game Needs
Instead of stitching everything together from scratch, AWS gives a set of purpose‑built services that map cleanly to game requirements:
- Game server hosting & scaling → Amazon GameLift
- Matchmaking → GameLift FlexMatch
- Lightweight / event‑driven servers → GameLift Realtime Servers
- Player data Storage → Amazon DynamoDB
- Backend APIs → Amazon API Gateway + AWS Lambda
- Player authentication → Amazon Cognito
- Game downloads & patches → Amazon CloudFront + Amazon S3
- Telemetry & game events → Amazon Kinesis or Amazon MSK
- Observability → Amazon CloudWatch & AWS X-Ray
- DDoS protection and WAF → AWS Shield & AWS WAF
- Containers and auxiliary services → Amazon ECS / EKS (optional)
The centerpiece for real-time multiplayer is Amazon GameLift.
It’s where your dedicated servers live, scale, and are matched with players: while your surrounding services focus on identity, data, and analytics.
The Questions That Should Shape Your Architecture
The best multiplayer backends don’t start with “Which service should we use?”
They start with a few uncomfortable but essential questions.
Gameplay & scale
- How many concurrent players are realistic in the first 6–12 months?
- What’s the match format: 1v1, 3v3, 5v5, 11v11, larger squads?
- How long does one typical match last from join to results?
These answers define how many sessions you need per minute, and how aggressive your scaling rules must be.
Networking expectations
- Is this a truly real-time game (sub‑100 ms end‑to‑end), or is slight delay acceptable?
- Are you planning to use UDP, TCP, or a mix?
- How sensitive is gameplay to jitter and packet loss?
This drives decisions around regions, routing, and server placement.
Platform and player base
- Mobile, PC, console, or web – or a mix?
- Do you need cross‑platform matchmaking and parties?
Platform choices directly affect authentication, anti‑cheat approaches, and release pipelines.
Matchmaking logic
- Is the focus on skill‑based, region‑based, or hybrid matching?
- Do you need ranked and unranked pools?
This impacts how you design FlexMatch rules, queue priorities, and backfill behavior.
Server architecture
- Are you using Unity / Unreal dedicated server builds, or a custom engine?
- Will the server remain strictly authoritative for gameplay decisions?
This determines how your server code integrates with the GameLift SDK and how much logic stays server‑side.
Operations, cost, and live ops
- Do you expect seasonal spikes or tournament events?
- How comfortable are you with Spot instances for cost optimisation?
- Is zero‑downtime deployment a requirement for new builds and patches?
These answers shape your fleet types, autoscaling policies, and rollout strategies.
When we work with studios at To The New, we treat these as the “design brief” for your AWS and GameLift setup. The technology is the easy part; clarity on these questions is where good architectures start.
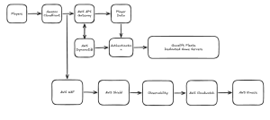
A High-Level Flow of a Match on AWS
A typical flow for a real-time multiplayer game on AWS looks like this:

Flow Diagram
- Players authenticate via Amazon Cognito
- Backend APIs (API Gateway + Lambda) handle profiles, inventory, and matchmaking requests
- FlexMatch groups players into fair teams based on skill, region, and rules
- GameLift allocates a server in an appropriate fleet and region
- Players connect to that dedicated low‑latency server for the duration of the match
- At match end, results and stats are written back to DynamoDB and other backend systems
- Telemetry flows into Kinesis / MSK and is surfaced via CloudWatch / X‑Ray for live observability
This design supports:
- Global scale and regional placement
- Real-time performance for competitive play
- Strong anti-cheat posture via authoritative servers
- Cost optimisation using Spot fleets and autoscaling
- Fast iteration for new modes, rules, and seasons
When this approach may not be ideal
For most online titles, especially those expecting variable demand, multiple regions, and frequent content updates, AWS plus GameLift still offers the best balance of time‑to‑market, scalability, and operational simplicity. The key is being honest about your workload patterns and constraints before committing to a model.
“Cloud‑native backends on AWS aren’t the right answer for every game. If you’re running always‑on, GPU‑intensive cloud streaming at very high, steady utilisation, owning hardware or using specialised GPU platforms can sometimes be more cost‑effective. Similarly, teams with a small, highly predictable player base in a single region, or with strict regulatory or on‑prem constraints, may prefer a hybrid or data‑centre‑first model. For most online titles with variable demand and multi‑region ambitions, though, AWS plus GameLift still offers the best balance of scalability, time‑to‑market, and operational simplicity.”
Where To The New Fits In
Building a backend like this is not a “weekend DevOps task”.
It touches architecture, game server engineering, observability, cost management, security, and live operations.
At To The New, we help studios and gaming teams:
- Design end‑to‑end AWS architectures for real-time multiplayer
- Set up Amazon GameLift fleets, FlexMatch rules, and deployment pipelines
- Integrate Cognito, API Gateway, Lambda, and DynamoDB for player services
- Build observability, alerting, and runbooks tailored for live games
- Optimise cost using Spot fleets, scaling strategies, and right‑sizing
- Prepare for regional expansion, new seasons, and tournament spikes
If you’re focused on building the next great game, your backend shouldn’t be a bottleneck or a constant fire to fight.
Reach out to us at TO THE NEW to design, build, or modernize your AWS‑powered multiplayer architecture – so your players feel the thrill of the match, not the pain of your infrastructure.
