Beyond itineraries: Building an AI-powered smart travel planner with agents, maps, voice, and more
Introduction
Travel planning is no longer just about deciding where to go, it’s about how, when, what to experience, and being prepared at every step. Traditional itinerary tools focus only on dates and places, leaving travelers to juggle multiple apps for hotels, packing lists, activities, maps, and research.
To solve this, we built a Smart Travel Itinerary Generator, an AI-powered travel planning application that goes far beyond basic itineraries. Using multi-agent AI orchestration, Streamlit, OpenAI models, maps, voice, and PDF exports, the app delivers an end-to-end travel planning experience in one place.
The goal was to Plan smarter, explore deeper and reduce travel friction, all through AI.
What Makes This Travel Planner Different?
Unlike traditional itinerary generators, this app doesn’t rely on a single model or static prompts. Instead, it uses specialised AI agents, each acting as a domain expert, collaborating to create a rich and personalised travel plan.
Core Capabilities at a Glance:
- Multi-agent AI architecture (history, culture, food, architecture, logistics)
- Dynamic itinerary generation
- City-wise hotel, activity, season & packing suggestions
- Interactive route maps with directions
- Voice narration of itineraries
- Downloadable PDF itineraries
- Modular and extensible design
1. Multi-Agent Travel Intelligence
At the heart of the system is a team of AI agents, each responsible for a specific travel dimension:
| Agent | Responsibility |
| History Guide | Historical landmarks & heritage |
| Architecture Guide | Architecturally significant sites |
| Culture Guide | Cultural experiences & local insights |
| Culinary Guide | Food destinations & specialties |
| Hotel Finder | Accommodation recommendations |
| Best Time Advisor | Ideal seasons to visit |
| Packing Assistant | Smart packing lists |
| Activity Assistant | Things to do based on weather & season |
Each agent is powered by carefully engineered prompts and invoked for optimal performance.
Why this matters, instead of one generic response, users get expert-level insights across domains, stitched together into a cohesive plan.
2. AI-Crafted, Logically Ordered Itineraries
Once the agents generate their recommendations, a Supervisor Agent (Itinerary Planner) takes over.
What it does:
- Consolidates inputs from all agents
- Avoids repetition
- Ensures logical day-wise flow
- Balances variety (culture, food, sightseeing)
- Respects the selected trip duration
Example Output:
Day 1: Arrival & historical exploration
Day 2: Cultural immersion & architecture
Day 3: Culinary experiences & leisure
This step transforms fragmented suggestions into a human-like, travel-ready itinerary.
3. Automatic City Extraction & Smart Sequencing
The app intelligently parses the itinerary text to:
- Extract city names from each day
- Deduplicate and normalise them
- Preserve visit order
This city sequence becomes the backbone for:
- Maps
- Hotel suggestions
- Packing advice
- Activity recommendations
Why this is powerful, downstream features automatically adapt to the itinerary, no extra user input required.
4. Interactive Maps with Routes & Directional Flow
Using Folium + OpenStreetMap, the app visualizes the journey:
Map Features:
- City markers with tooltips
- Connected route poly-lines
- Directional arrows showing travel flow
- Auto-centered and zoomed map
This gives users a visual understanding of their journey, not just text, a huge UX upgrade over static planners.
5. City-Wise Travel Intelligence (Beyond the Itinerary)
For each city in the itinerary, the app automatically generates:
- Hotel & stay recommendations
- Best time to visit
- Packing checklist
- Activities to do
All details are neatly grouped inside expandable sections, keeping the UI clean and readable.
This eliminates the need for:
- Separate hotel apps
- Weather research
- Packing blogs
- Activity search
6. Voice-Enabled Itineraries (Text → Speech)
To improve accessibility and convenience, the itinerary is also converted into audio narration using OpenAI’s TTS model.
Features:
- Natural, human-like voice
- Play directly in the app
- Downloadable MP3 file
Use cases:
- Listening while commuting
- Accessibility for visually impaired users
- Hands-free travel prep
7. PDF Export for Offline & Shareable Planning
The app allows users to download the full itinerary as a clean, printable PDF.
Why this matters:
- Offline access during travel
- Easy sharing with friends or family
- Physical copy for reference
- Generated dynamically using Python’s FPDF.
8. Built with Streamlit for Rapid UX Iteration
The entire application is built using Streamlit, enabling:
- Rapid prototyping
- Interactive forms
- Real-time updates
- Clean and responsive UI
- Custom styling ensures the app feels polished and production-ready, not like a demo.
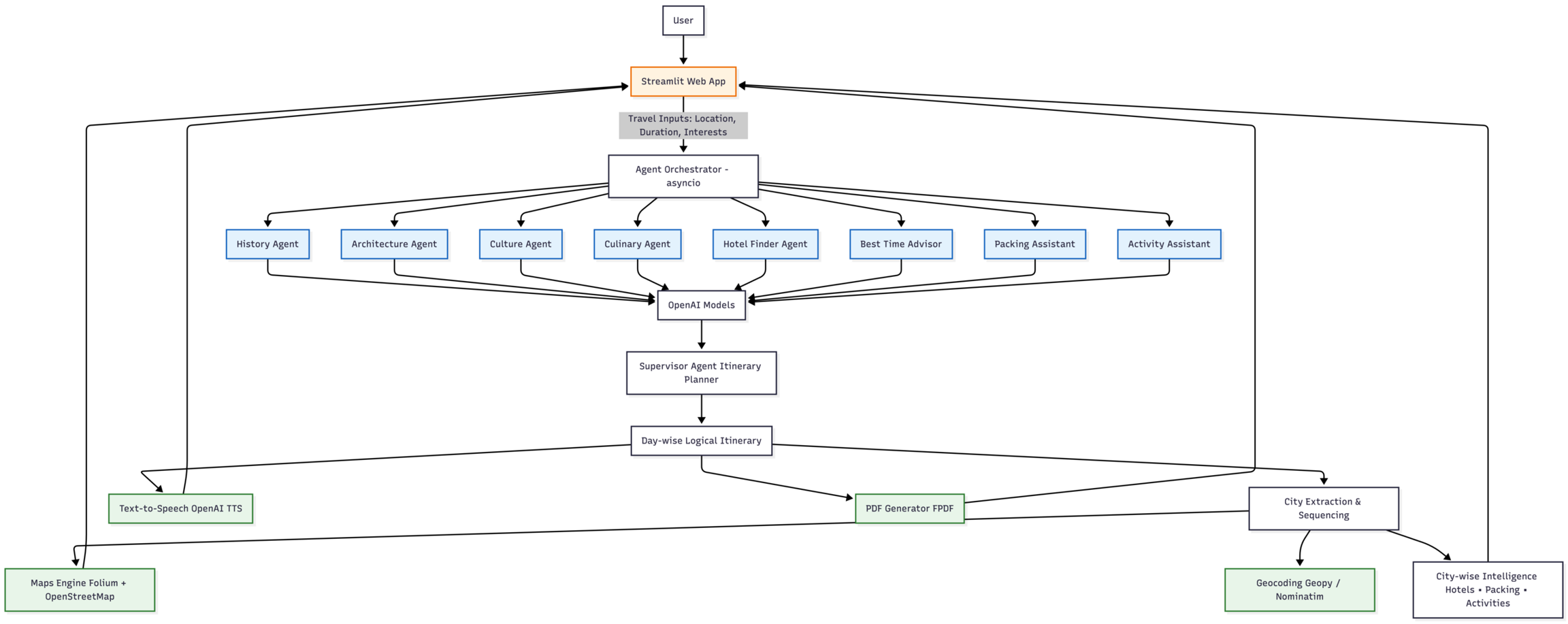
Behind the Scenes: Architecture Overview
Tech Stack:
- Frontend: Streamlit
- AI Models: OpenAI (multi-agent orchestration)
- Maps: Folium + OpenStreetMap
- Geocoding: Geopy (Nominatim)
- Audio: OpenAI Text-to-Speech
- Documents: FPDF (PDF export)
Architectural Highlights:
- Agent-based modular design
- Easy extensibility (flights, budgets, visas, etc.)
- Clean separation of concerns
Architecture Diagram:

audio_app_architecture
Final Thoughts: Travel Planning, Reimagined
This Smart Travel Itinerary Generator demonstrates how agentic AI can transform a traditionally manual, fragmented process into a single, intelligent experience.
Delivered Value:
- Reduced planning time
- Rich, personalised insights
- Visual, audio, and downloadable outputs
- Scalable architecture for future expansion
Most importantly, it shows that AI doesn’t just automate tasks, it enhances decision-making and user experience.
What’s Next?
This platform can easily evolve to include:
- Budget optimisation
- Real-time flight integration
- Visa & document checklists
- Travel companion chatbots
- Multi-country trip optimisation
Want to Build Something Like This?
If you’re exploring AI agents, GenAI applications, or smart user experiences in travel or beyond, this architecture is flexible and scalable.
Happy to collaborate, iterate, or extend this further.
