Experiment to Win: How A/B Testing Shapes Better OTT Experiences
A/B Testing in OTT: Turning Data Into Better Experiences
The Essence of A/B Testing
Think of A/B Testing as running a small experiment. You put two versions side by side—Version A (Control) and Version B (Variation)—and see which one your audience prefers.
It could be as simple as a headline, a button color, or even a match title in your OTT app. Instead of guessing, you let the data tell you what actually clicks with your users. In OTT app development, A/B testing becomes a vital tool for product teams to validate UX changes, interface tweaks, and impactful feature releases based on real user behavior rather than guesswork.
Why It Matters for OTT Platforms
In OTT, even the tiniest change can have a huge impact. A new title, thumbnail, or button text might be the difference between someone clicking “Play” or scrolling past. This is especially true in OTT app development, where changes to UI elements, navigation behavior, or engagement flows directly influence metrics like click-through, watch time, and subscription conversion.
Take this example: will more fans watch if the title says “India vs Pakistan 2025” or “Rivals Reunite: India vs Pakistan”? These aren’t just cosmetic tweaks—they directly affect how users engage and stay on your platform.
The Business Impact:
- Boost engagement → More clicks on matches, VODs, and subscription plans.
- Improve conversions → Test plan titles, pricing copy, and CTA buttons.
- Enhance experience → Learn what keeps users watching longer.
- Lower risk → Validate before rolling out to millions.
Classic A/B Testing in Action : You’ve probably seen A/B testing used elsewhere:
- Websites: Two landing page layouts.
- Marketing: Different email subject lines.
- Products: Feature vs. no feature.
In OTT, this takes on a whole new flavour:
- Content Metadata → Match titles, descriptions, league names.
- Visual Assets → Thumbnails, banners, rail ordering.
- Subscription Plans → Titles, descriptions, CTA buttons.
OTT-Specific Use Cases
1. Match & VOD Metadata
- Control (A): “India vs Australia – Semi Final”
- Variant (B): “Battle for Glory: India vs Australia”
What’s Measured: Click-throughs, watch duration, retention.
Bonus: Multi-language targeting (English vs Hindi, etc.).
2. Thumbnails & Rail Ordering
- Player-focused vs. stadium-focused thumbnail.
- Rail ordering: Cricket first vs. Football first.
3. Subscription Plans & CTA Buttons
- Plan Names: “Premium Pass” vs. “All-Access Sports Pass.”
- CTA Buttons: “Subscribe Now” vs. “Get Started.”
What’s Measured: CTA clicks, paid conversions.
Supports: Language-specific plan names for different audiences.
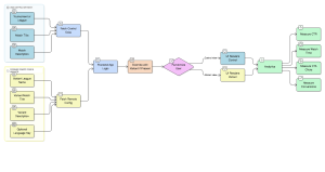
How We Brought It to Life
- CMS → Stores control data (title, description, tournament).
- Firebase Remote Config → Holds the variant values.{“variant_match_M123”: {“match_title”: “Rivals Reunite: India vs Pakistan”,
“match_description”: “A Battle of Titans in World Cup 2025”,
“tournament_name”: “Cricket’s Grand Stage – 2025”
}
}
- Frontend Logic → Fetch control data, then check Firebase. If a variant exists → override. If not → show control.
- Analytics → Track which version a user saw and how they behaved (clicks, watch time, conversions).

Key Concepts to Keep in Mind
- Control vs. Variation: Always know what you’re comparing.
- Sample Size & Duration: Run long enough to trust the results.
- Randomization: Split users fairly.
- Iterative Testing: One change at a time, then repeat.
Pitfalls to Avoid 🚫
- Tiny Sample Size: Misleading results.
- Too Many Changes: Hard to know what worked.
- Stopping Too Early: Wait for statistical significance.
- Ignoring Seasonality: A weekend match vs. a weekday one behaves differently.
Real-World OTT Examples
- Netflix → Tested “Because You Watched…” rows for personalization.
- Hotstar → Played with monthly vs. annual pricing models.
- Spotify → Tweaked feature bundles to drive premium upgrades.
Closing Thought
In OTT, A/B Testing isn’t about changing button colors—it’s about understanding your audience at scale. Every title, thumbnail, and subscription plan can be tested, measured, and improved. When combined with a robust OTT app development strategy, A/B testing becomes more than experimentation — it becomes a feedback-driven engine for continuous product refinement. Done right, A/B testing becomes your invisible product manager—making sure every decision is backed by data, not guesswork.
